师俊莉
4.5
北京联合丽格第一医疗美容医院
擅长:
鼻综合整形术
鼻修复
鼻头整形
综合鼻整形术,鼻整形术后复杂病例修复手术,唇裂术后继发鼻唇畸形,鼻再造及各类美容手术。
教育经历:
毕业于大连医科大学研究生院,导师为著名临床解剖学专家王志军教授;曾就职于第四军医大学西京整形医院,师从著名耳鼻再造专家郭树忠教授。 毕业于大连医科大学研究生院,导师为著名临床解剖学专家王志军教授; 曾就职于第四军医大学西京整形医院,师从著名耳鼻再造专家郭树忠教授; 2013-2014年赴韩国Catholic University附属医院临床访问学者,多次在韩国专业鼻整形医院研修,
执业经历:
自我介绍:
跟我联系
截屏保存图片
微信扫一扫,关注美大夫公众号
get 师俊莉医生咨询入口!
↓↓↓
美大夫
经典案例
加载更多
在线点评
粉熊的微博
消费: ¥46000
优质评价
审核通过
#粉熊的微博一鼻整形投稿# 2017年8月22日,北京大学国际医院,郭树忠与师俊莉做的肋软骨鼻综合,价格4.6w。
吸脂术
脂肪塑形
来源:微博@粉熊的微博
提到医生:
粉熊的微博
消费: ¥50000
优质评价
审核通过
粉熊的微博一鼻整形投稿12.21,北京联合丽格,师俊莉,手术耳软骨鼻尖+膨体鼻背+鼻尖延长+鼻小柱延长+膨体鼻基底,价格5w,消肿很快。
吸脂术
脂肪塑形
来源:微博@粉熊的微博
提到医生:
梁***
消费: ¥60000
优质评价
审核通过
师医生是我见过最好的医生!她的人格魅力深深的吸引我,这几天我很抑郁,韩国做的鼻子太尖太假了,我很幸运第二次手术找到了师医生,她太有耐心人善良,审美好,技术好!在北京也找不出第二个这么好的医生了,我现在很满意我的鼻型,生活的也很快。感谢师医生
吸脂术
脂肪塑形
来源:好大夫@梁***
提到医生:
侯***
消费: ¥65000
优质评价
审核通过
师大夫的人美,技术好,耳软骨可以有肋软骨的效果,创伤小,隆鼻效果也很棒。师大夫对待病人特别耐心,术前沟通非常愉快。手术时也没有痛感,手术过后也不疼,肿胀也不严重,恢复很快。 师医生助理们人都特别好,籽言姐帮我约手术,陪我体检,手术前后都对我很关心,很照顾。 医院的医生,护士人都很好,住宿条件都很好,所以恢复相当快,非常棒。
吸脂术
脂肪塑形
来源:好大夫@侯***
提到医生:
杨***
消费: ¥71650
优质评价
审核通过
师医生的鼻子做的真是没得说的,很满意!我是在美沃斯的手术演示上全程看的师医生手术演示操作,自己就是在天津开整形医院的有做鼻子想法好多年,太知道这里面的优缺利弊了,所以迟迟没有行动。看完手术演示彻底了解师医生手术方式理念后深深的征服了,耳软骨一样可以搭建鼻头鼻尖结构做出欧美混血挺翘鼻尖,并且恢复后鼻尖还可以柔软有弹性不会像肋软骨鼻尖那样像石膏一样硬。简直完美,感谢师医生
吸脂术
脂肪塑形
来源:好大夫@杨***
提到医生:
武***
消费: ¥82000
优质评价
审核通过
线雕鼻2个半月,鼻尖马上穿线,本身皮薄,被塞了很多线后更薄了。 师大夫看了情况,和师大夫沟通要自然款,鼻尖稍微翘一点点,不想再受一次罪。师大夫建议不用任何假体,也不能用肋骨。鼻背用自体真皮皮瓣增高,以及增加皮肤的厚度,皮瓣从眉心一直包裹耳软骨鼻尖(因线雕的问题,鼻尖取出线后会凹下去,师大夫技术不是盖的,用真皮给修复上了)。 鼻尖和鼻小柱都用耳软骨的好处,鼻尖如同自己长的一样可以上下左右动,软硬刚好。 真皮皮瓣最终会吸收30%-40%,但师大夫说不用担心,消肿后的弧度肯定自然。
吸脂术
脂肪塑形
来源:好大夫@武***
提到医生:
霍***
消费: ¥
优质评价
审核通过
已经做过两次手术的我一直在找靠谱的鼻修复医生,翻微博看到师姐的寻找阿凡达比诺曹的活动就报名了,来到联合丽格第一医疗美容医院,看到院内环境和医务人员会觉得专业和安心,咨询师帮我预约好面诊后一直在帮我消除心中的疑虑,帮我分析了我鼻子的问题,也看了师姐很多鼻修复的案例,我有很多的问题都一一耐心解答,师姐下了手术后就带我到门诊进行了详细的面诊,因为我之前的鼻子过高,鼻头很尖,常常发红脱皮,我只想要一个自然健康的鼻子,之前已经取过了一侧耳软骨,以为这次修复鼻子要取肋软骨,没想到师姐说她的全耳软骨鼻尖整形只需用到一侧耳软骨,我如释重负,终于不用在胸口挨一刀了! 现在我刚刚手术完半个月,虽然鼻子还没有完全恢复好,但看了师姐发给我的术后即刻照就很满意了,就是我想要的自然柔和的鼻子,现在照镜子都觉得很好看,期待完全恢复的样子,谢谢师姐!
吸脂术
脂肪塑形
来源:好大夫@霍***
提到医生:
王***
消费: ¥75190
优质评价
审核通过
我18年前做过假体隆鼻手术,最近假体在鼻尖处有些变形,假体把皮肤顶的非常薄,而且鼻孔朝天,鼻子变得很难看。本着安全第一,效果持久自然的期望,在经过多方比较,搜索,我找到了北京联合丽格的鼻修复专家师俊莉医生。虽然我定居在加拿大,专程不远万里来找师医生,就是因为她对鼻子,耳朵的解剖结构都非常专业,而且专精于鼻修复和鼻再造,耳再造手术。师医生在跟我面诊的时候,根据我个人的条件和情况,提出非常合理中肯的建议,让我和家人都很信任她。手术后师医生还每天特别关心每一个术后患者,亲自给我换药,告诉我相关的术后护理注意事项。她还在手术结束后顾不上休息就来看我的伤口愈合状况。我的手术是自体真皮脂肪瓣加全耳软骨鼻综合。术后效果非常满意。师医生无论是技术还是医德都让人敬佩。我很庆幸自己找到了好的医生。非常感谢师医生拯救了我的鼻子,让我的鼻子变得更好看了!也非常感谢师医生的助理们李助理和潘助理,她们对我在住院期间的帮助和关心!
吸脂术
脂肪塑形
来源:好大夫@王***
提到医生:
黄***
消费: ¥50000
优质评价
审核通过
这次出差到北京,本来没打算做鼻子,结果在大众点评上看到联合丽格,说施医生的真皮脂肪瓣隆鼻技术非常好,就抱着了解的心态去看看。运气很好,当天施医生就给我面诊了(施医生人很漂亮,特别温柔可亲,我还知道了施医生之前在西安西京医院工作,没想到碰到老乡,真高兴)。施医生为我设计了很多方案,详细讲解了手术过程和术后效果,非常实事求是,特别是针对我的具体情况,设计了符合我的鼻综合术。我经过再三考虑,最后选择真皮脂肪瓣隆鼻背,耳软骨垫鼻尖的鼻综合手术。由于我不能在北京长待,为了抓紧时间,联合丽格医院为我做加班手术,周日18点开始手术,22点做完。施医生以及她的团队医生护士们,都很辛苦,非常感谢他们。几天后拆线看到了鼻子的样子,第一眼还真有些不适应呢,毕竟鼻梁高了,鼻头秀气了,特别好看。等消肿后,鼻子很洋气漂亮,线条流畅优美,弧度自然,完全看不出做过的痕迹。我们家里人都很满意,非常高兴选择了施医生做手术。再次感谢技术高超的施医生,感谢辛苦工作的所有医生护士!祝万事如意,健康快乐!
吸脂术
脂肪塑形
来源:好大夫@黄***
提到医生:
吕***
消费: ¥45000
优质评价
审核通过
我想做鼻整形已经好多年了,之前做过玻尿酸隆鼻、线雕隆鼻尖,但效果不尽如人意,最终还是选择了鼻综合,毕竟原来鼻子基础实在太差,鼻背几乎没有,鼻尖也很低平,鼻小柱短,各项问题最终还是得通过鼻综合来解决。早就通过微博等各种途径了解了师医生的案例,对比过多位三甲医院的医生,在医生手术风格、专业背景、审美等各项因素中,我最终选择了师医生,因为师医生不但有过硬的医学功底,审美也更符合我的要求,网上的案例也使我十分心动。 在与师医生面诊后,看到这样一位技术过硬、温柔美丽的医生,我更是坚定了自己的选择。手术选择了师医生擅长的膨体加全耳软骨鼻综合,麻醉后很快就睡过去了,中间醒来了几次,溶解了玻尿酸,取出线雕线,等到中间有一次醒来后,医生让我照了镜子,迷迷糊糊的我据说露出了疯狂动物城里“闪电”一般的笑容高兴的说这个鼻子真好,就又昏睡了过去……醒来还以为是做梦……感谢师医生和每一位医护人员,让我圆了有一个好鼻子的梦。 选择师医生,选择联合丽格,我相信每一个求美者都不会失望,无论是堪称业内大拿的“梦之队”,还是从咨询到手术到护理每一位热情、友好、敬业的医护人员,专业贴心的服务,都不会失望。爱美之心人皆有之,变美路上,我们一定要选择好医院、好医生。
吸脂术
脂肪塑形
来源:好大夫@吕***
提到医生:
很多树很大火的赖皮蛇蛇老板
消费: ¥
优质评价
审核通过
大家可以配合支架文一起了解医生。扒黑料其实主要还是看售后,黑料人人都有,关键看怎么处理,大家都是从练手起来的,就算是牛批的国内外大牛,都还是很多不满意的声音的,主要是挑适合自己的医生,并非是试图找一个完美的医生。 还有补充下,杨明jie还是杜yi男,这两个医生好像有个是针剂出身的,不过在还不能主刀的时候做做针剂也没啥就是了。大把医生都是搞过针剂的。
吸脂术
脂肪塑形
来源:微博@很多树很大火的赖皮蛇蛇老板
提到医生:
变美变白变瘦
消费: ¥
优质评价
审核通过
为了不动肋骨最近研究了一下sjl,可能是耳软的弊端,鼻小柱下拉处理的不精致,但是对于不想动肋骨的人也值了。
吸脂术
脂肪塑形
来源:微博@变美变白变瘦
提到医生:
土味聚集地
消费: ¥
优质评价
审核通过
有姐妹找师俊莉做过鼻子手术吗?交流一下,野生案例还蛮少的。最近功课做到心累,跑遍了北京城有名的医生。 再一次感叹北京真大。人真多。
吸脂术
脂肪塑形
来源:微博@土味聚集地
提到医生:
医美酱的整容日常
消费: ¥
优质评价
审核通过
#名医大盘点# 作为为数不多做耳软骨隆鼻的医生,师俊莉崇尚用真皮脂肪瓣填充鼻背,耳软骨塑形鼻尖。师俊莉风格也偏自然,被誉为亲妈风整形医生。不过真皮脂肪的吸收不太稳定,做出来的鼻背高度不够,耳软骨也非常挑人,不是每一个人都适合做的。所以建议喜欢师医生的姑娘先搞清楚自己适不适合再做。
吸脂术
脂肪塑形
来源:微博@医美酱的整容日常
提到医生:
小猫冲冲冲
消费: ¥
优质评价
审核通过
深夜做功课吐槽记录 徐航最近真的是水平下跌了,微博看了好多案例都不太喜欢,假体轮廓感太强了,没有以前那种自然的感觉了,种草种了大半年的医生……拔了。。。 师俊莉最近的案例鼻头没有表现点啊,桂行军有几个案例倒是在我审美点上,但是案例好少啊。。。。 #鼻综合##肋骨鼻#
吸脂术
脂肪塑形
来源:微博@小猫冲冲冲
提到医生:
321个愿望
消费: ¥
优质评价
审核通过
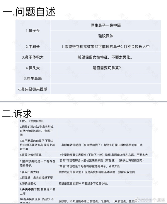
【面诊分享】 做鼻子我一共面诊了三个医生 八大处王欢,师俊莉和葛志鑫 给大家分享一下我个人面诊经历和感受 希望可以帮到大家 图一:我的问题和诉求(一面给各位医生看的) 图二&三:王欢 图四:师俊莉 图五&六:葛志鑫 图七;关于面诊的个人想法和建议 #鼻整形##肋骨鼻综合##鼻综合#
吸脂术
脂肪塑形
来源:微博@321个愿望
提到医生:
一只猫的执着
消费: ¥
优质评价
审核通过
最近在做师俊莉的功课,医生非常专业而且也非常温和,对那种多次修复鼻子的比较友好,有小姐妹了解的吗?
吸脂术
脂肪塑形
来源:微博@一只猫的执着
提到医生:
在线咨询
医生文章
加载更多